
茅臺3萬噸醬香系列酒項目柑子坪片區完成試生產
10月29日,由中鐵二十二局集團有限公司承建的貴州茅臺股份有限公司3萬噸醬香系列酒技改工程及其配套設施項目柑子坪片區14棟制酒生產房完成試生產工作,新增基酒產能...

10月29日,由中鐵二十二局集團有限公司承建的貴州茅臺股份有限公司3萬噸醬香系列酒技改工程及其配套設施項目柑子坪片區14棟制酒生產房完成試生產工作,新增基酒產能...

時下,茅臺新車間——制酒三十一車間的投產籌備工作已進入最后沖刺階段。為確保如期投產,公司各相關職能部門在國慶假日期間并未休息,而是堅守崗位,加班加點,通力合作,...

近日,在2024四川國際美酒博覽會主論壇“行穩固本 創新破局”中國酒業發展大會上,由中國酒業協會市場專業委員會編寫的《2024中國白酒市場中期研究報告》(以下簡...

1月31日,貴州茅臺官方公眾號發布的2023年度生產經營工作報告。報告顯示2023年,茅臺集團營業收入實現1644.8億元,同比增長20.5%;利潤總額1083...

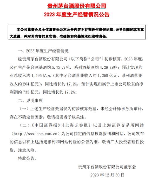
12月29日晚間,貴州茅臺發布2023年度生產經營情況。公司預計全年實現營業總收入1495億元,同比增長17.20%;預計實現歸屬于上市公司股東的凈利潤約735...
12月17日,二十四節氣“冬至”來臨前夕,2023第二屆楊柳灣論壇暨茅臺品藏家盛冬聯誼會(第四季)在茅臺舉行。行業嘉賓、專家學者、茅臺品藏家等齊聚赤水河畔,共品...

11月20日晚間,貴州茅臺酒股份有限公司(簡稱“貴州茅臺”)發布回報股東特別分紅方案的公告稱,公司擬向全體股東每股派發現金紅利19.106元(含稅)。截至202...

赤水湯湯,青弋蕩漾。中國茅臺越過浩蕩長江,攜千年酒香,尋徽州文脈,與茅粉“香約”。9月26日,以“酒韻徽香 大美天成”為主題的2023安徽茅粉嘉年華在蕪湖舉行。...

8月16日至17日,中國共產黨中國貴州茅臺酒廠(集團)有限責任公司黨員代表大會在茅臺會議中心勝利召開。大會選舉產生了中國共產黨中國貴州茅臺酒廠(集團)有限責任公...
七月的內蒙古高原遍地歡歌,七月的春坤山草原美酒飄香。7月23日,以“中國茅臺 香飄世界——i美茅臺 馥郁草原”為主題的貴州茅臺2023內蒙古第二屆茅粉嘉年華在包...